工业控制

     RN487x modules, based on Microchip’s IS187xBluetooth LE ICs, provide a complete solution toimplement Bluetooth 4.2 Low Energy connectivity. 

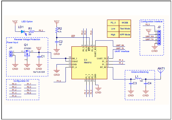
    These modules are interfaced via a two- or four-wireUART interface with Microchip’s simple ASCIIcommand set for easy integration into mostapplications. All products in the RN series can bedynamically configured by the host microcontroller witha few simple ASCII commands. The RN487x seriesalso supports on-board scripting to automate basic operations without a host microcontroller. The RN4870(12 mm x 22 mm) and RN4871 (9 mm x 11.5 mm)modules combine Microchip’s Bluetooth LE Silicon withall necessary peripheral components and an on-boardchip antenna to create an easy to use/drop-in solution.All modules in this series are Bluetooth SIG qualified.

      The RN4870 and RN4871 include FCC modularcertification, as well as most other worldwidegovernment regulatory approvals. The RN4870U (12 mm x 15 mm) and RN4871U (6 mmx 8 mm) offer compact, flexible, unshielded options fordesigns that are extremely space constrained or needto remotely locate the antenna.

RN487x系列主要特性:

• Fully Qualified Bluetooth® Smart Module
• On-Board Bluetooth 4.2 Low Energy Stack
• ASCII Command Interface API over UART
• Scripting Engine for Hostless Operation
• Compact Form Factor – The RN4870/71 familycomes in four different sizes from 6 mm x 8 mm to12 mm x 22 mm:
- RN4870: 12 mm x 22 mm
- RN4871: 9 mm x 11.5 mm
- RN4870U: 12 mm x 15 mm
- RN4871U: 6 mm x 8 mm
• Beacon Private Service for Beacon Services
• UART Transparent Service for Serial DataApplications
• Remote Configuration Over The Air
Operational
• Operating Voltage: 1.9V to 3.6V (3.3V typical)
• Temperature Range: -20℃ to +70℃
• Supports UART
• Up to Three Pulse Width Modulation (PWM)Outputs
RF/Analog Features
• ISM Band 2.402 to 2.480 GHz Operation
• Channels: 0-39
• RX Sensitivity: -90 dBm
• TX Power: 0 dBm
• RSSI Monitor
MAC/Baseband/Higher Layer Features
• Secure AES128 Encryption
• GAP, GATT, SM, L2CAP and Integrated PublicProfiles
• Customer Can Create up to Five Public and FourPrivate Services
• Keyboard I/O Authentication
• Software Configurable Role as Peripheral orCentral and Client or Server
Antenna Options
• Ceramic Chip Antenna (RN4870/RN4871)
• External Antenna Connection via RF pad(RN4870U/RN4871U)

RN487x系列应用:

• Health/Medical Devices
• Sports Activity/Fitness Meters
• Beacon Applications
• Internet of Things (IoT) Sensor Tag
• Remote Control
• Wearable Smart Devices and Accessories
• Smart Energy/Smart Home
• Industrial Control